關于我們
深圳市綠之源生物環保有限公司成立十余年,是經深圳市環保局批準的具有專項環保工程設計資質的企業,深圳市高新技術企業。公司從創立初期的水處理藥劑、水處理設備的研發,逐步成長為環保類綜合性服務的企業,目前年營業額約三千萬,集水處理藥劑研發,工業廢水、廢氣及農村生活污水處理等環保工程的設計、安裝、調試、運營、技術咨詢一條龍服務,為珠三角眾多企業服務,解決相關環保難題,并取得了良好的社會效益和環境效益。
惠州意誠環保有限公司公司專門為環境影響評價、應急預案等環保服務類項目而成立,為更專業處理環境影響評價、應急預案等環保服務提供更加完善的服務。
公司秉承“專業的人、專注的心、做專業的事”該經營理念,并以此做為公司長遠發展的方向指引,不斷追求技術完善和工藝創新。力求在環保行業取得一席之地,不刻意追求企業規模最大化,但力求技術最先進、最合理,扎扎實實走技術發展之路。
主營業務
工業廢水處理工程
農村生活污水處理工程
畜禽養殖廢水處理工程
工業廢氣處理工程
高效廢水處理藥劑
環保設備
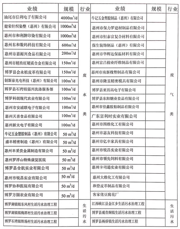
業績實例
|
業績 |
規模 |
行業 |
|
汕尾市信利電子有限公司 |
4000 m3/d |
廢水類
|
|
健榮針織染整(惠州)有限公司 |
1000 m3/d |
|
|
惠州市和利牌印染有限公司 |
1000 m3/d |
|
|
惠州東和數碼科技有限公司 |
600 m3/d |
|
|
惠州市嘉源興食品有限公司 |
200 m3/d |
|
|
惠州市精玖旺硬質合金有限公司 |
150 m3/d |
|
|
博羅縣會永植皮革有限公司 |
150 m3/d |
|
|
創新泰光電科技(惠州)有限公司 |
100 m3/d |
|
|
博羅縣石灣鎮強興洗滌服務部 |
100 m3/d |
|
|
博羅科朗現代農業有限公司 |
100 m3/d |
|
|
惠州市安浦聯電子有限公司 |
100 m3/d |
|
|
惠州天喜食品有限公司 |
100 m3/d |
|
|
惠州新太電子有限公司 |
100 m3/d |
|
|
牛記五金塑膠制品(惠州)有限公司 |
50 m3/d |
|
|
盛豐精密制造(惠州)有限公司 |
50 m3/d |
|
|
惠州豐采貴金屬制造有限公司 |
50 m3/d
|
|
|
惠州羅浮山特殊康復醫院 |
50 m3/d |
|
|
博羅縣合航實業有限公司 |
50 m3/d |
|
|
惠州市銳昌實業有限公司 |
50 m3/d |
|
|
博羅協和醫院有限公司 |
50 m3/d |
|
|
博羅方圓表業有限公司 |
50 m3/d |
|
|
······ |
|
|
|
牛記五金塑膠制品(惠州)有限公司 |
|
廢氣類 |
|
惠州市保力羅建材制品有限公司 |
|
|
|
惠州市恒泰富復合材料有限公司 |
|
|
|
保生裝飾制品(惠州)有限公司 |
|
|
|
惠州市華輝達保溫材料有限公司 |
|
|
|
惠州富昌棉業纖維制品有限公司 |
|
|
|
惠州市南新橡塑制品有限公司 |
|
|
|
惠州市隆昱精密模具有限公司 |
|
|
|
博羅縣亞歷高電子有限公司 |
|
|
|
博羅縣東陽糖業食品有限公司 |
|
|
|
惠州市佳鑫膠粘制品有限公司 |
|
|
|
廣東富利時實業有限公司 |
|
|
|
惠州市四維化工有限公司 |
|
|
|
惠州市惠友科技有限公司 |
|
|
|
惠州市億豐家具有限公司 |
|
|
|
惠州市銳昌實業有限公司 |
|
|
|
惠州市領先飼料有限公司 |
|
|
|
惠州卡司通實業有限公司 |
|
|
|
惠州大維化工有限公司 |
|
|
|
和登皮革制品有限公司 |
|
|
|
客家佬豆腐花廠 |
|
|
|
······ |
|
生活污水 |
|
|
|
|
|
博羅湖鎮鎮東風村生活污水治理工程 |
|
|
|
博羅湖鎮鎮梅潭村生活污水治理工程 |
|
|
|
博羅石灣鎮鐵場村生活污水治理工程 |
|
|
|
江西峽江縣金江鄉生活污水治理工程 |
|
|
|
博羅縣觀音閣鎮生活污水治理工程 |
|
|
|
博羅縣楊僑鎮生活污水治理工程 |
|
|
|
······ |
|
榮譽資質







誠信雙贏、互惠互利


